ReaperSnap - snapshot CPU


AVX

1 - Description :

- This module performs direct inspection and manipulation of SIMD and segment registers using inline assembly, completing the architectural snapshot initiated in earlier phases. It leverages movaps instructions to load and store 128-bit XMM registers, and mov to extract segment selectors, providing a full view of the processor’s execution context.

- Key operations include :

- Example :

Register HEX DEC
RAX 0x0000000000000016 0000000000000000000000000000000000000000000000000000000000010110
RBX 0x000000000000002d 0000000000000000000000000000000000000000000000000000000000101101
RCX 0x0000000000000000 0000000000000000000000000000000000000000000000000000000000000000
RDX 0x0000000000000000 0000000000000000000000000000000000000000000000000000000000000000
RSP 0x00007fffa1a798a0 0000000000000000000000000000000010100001101001111001100010100000
RBP 0x00007fffa1a7a150 0000000000000000000000000000000010100001101001111010000101010000
RIP 0x000055acbb84e5d7 0000000000000000000000000000000010111011100001001110010111010111
FLAGS 0x0000000000000202 0000000000000000000000000000000000000000000000000000001000000010

- This phase ensures that both scalar and vector execution paths are observable, deterministic, and architecturally sound—forming a reliable foundation for subsequent speculative probing or side-channel instrumentation. This phase ensures that both scalar and vector execution paths are observable, deterministic, and architecturally sound—forming a reliable foundation for subsequent speculative probing or side-channel instrumentation.

Register HEX Description
CS 0x0033 Code Segment Register
DS 0x0000 Data Segment Register
SS 0x002b Stack Segment Register (Start address of the stack)
ES 0x0000 Extra Segment Register (Additional segment to access additional data)
FS 0x0000 FS Segment Register (Storing program information such as local thread)
GS 0x0000 GS Segment Register

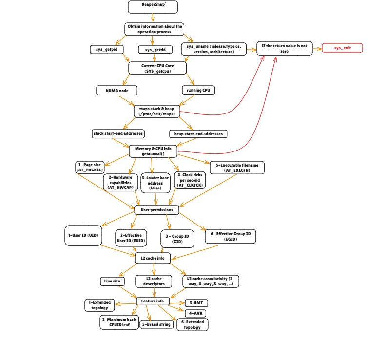
1.1 - Technique Overview :

- ReaperSnap utilizes inline assembly and raw syscalls to perform direct architectural harvesting. It captures SIMD and general-purpose registers, segment selectors, and user-level metadata without relying on high-level abstractions. The module validates SSE/AVX pipelines, exposes execution context, and prints all values in structured formats—forming a deterministic baseline for low-level analysis and speculative probing.

5 - Author :

Byte Reaper :

6 - Code :

File: script.c — Size: 27,3 KB — Lines: 978

  
    
       #include <stdio.h>
       #include <stdlib.h>
       #include <string.h>
       #include <stdint.h>
       #include <unistd.h>
       #include <sys/utsname.h>
       #include <sys/syscall.h>
       #include <sys/auxv.h>
       #include <immintrin.h>
       
       void reaperSnap(const char *lable)
       {   
           struct utsname obJ;
           const char *errorU = "\e[1;31m[-] Failed Syscall sys_uname, Exit...\n";
           const char *pidMes = "\e[1;36m[PID] : ";
           static char newLineBuf[] = "\n";
           size_t errorUlen = strlen(errorU);
           size_t pidMesLen = strlen(pidMes);
           pid_t pid;
           char pidS[32];
           static int show = 0;
           const char *m1 = "\e[1;33m\n============================================ [ Snapshot Before Inline Assembly ] ============================================"; 
           size_t m1Len = strlen(m1) - 1;
           printf("\e[1;37m-------------------------------------------------------------------------------------------------------------------------\n");
           printf("[+] System information : \n");
           __asm__ volatile 
           (
               "cmp $0, %[show]\n\t"
               "jne printfMessage\n\t"
               "mov $1, %%rax\n\t"
               "mov $1, %%rdi\n\t"
               "mov %[m1], %%rsi\n\t"
               "mov %[m1Len], %%rdx\n\t"
               "syscall\n\t"
               "mov $63, %%rax\n\t"
               "mov %[name], %%rdi\n\t"
               "syscall\n\t"
               "cmp $0, %%rax\n\t"
               "jl 1f\n\t"            
               "mov $1, %%rax\n\t"
               "mov $1, %%rdi\n\t"
               "mov %[nl], %%rsi\n\t"
               "mov $1, %%rdx\n\t"
               "syscall\n\t"
               "mov $39, %%rax\n\t"
               "syscall\n\t"
               "mov %%eax, %[pid]\n\t"   
               "jmp 2f\n\t"
               "1:\n\t"
               "mov $1, %%rax\n\t"
               "mov $1, %%rdi\n\t"
               "mov %[errorU], %%rsi\n\t"
               "mov %[errorUlen], %%rdx\n\t"
               "syscall\n\t"
               "mov $60, %%rax\n\t"
               "xor %%rdi, %%rdi\n\t"
               "syscall\n\t"
               "movl $1, %[show]\n\t"
               "printfMessage:\n\t"
               "2:\n\t"
               :
               [pid] "=r"(pid),
               [show] "+r" (show)
               :
               [m1] "r" (m1),
               [m1Len] "r" (m1Len), 
               [name] "r"(&obJ), 
               [errorU] "r"(errorU),
               [errorUlen] "r"(errorUlen),
               [nl] "r"(newLineBuf)
               :
               "rax",
               "rdi",
               "rsi",
               "rdx",
               "memory"
           );
           snprintf(pidS,
               sizeof(pidS),
               "%d",
               pid);
           size_t pidSlen = strlen(pidS);
           __asm__ volatile 
           (
               "mov $1, %%rax\n\t"
               "mov $1, %%rdi\n\t"
               "mov %[pidMes], %%rsi\n\t"
               "mov %[pidMesLen], %%rdx\n\t"
               "syscall\n\t"
               "mov $1, %%rax\n\t"
               "mov $1, %%rdi\n\t"
               "mov %[pidS], %%rsi\n\t"
               "mov %[pidSlen], %%rdx\n\t"
               "syscall\n\t"
               "mov $1, %%rax\n\t"
               "mov $1, %%rdi\n\t"
               "mov %[newLine], %%rsi\n\t"
               "mov $1, %%rdx\n\t"
               "syscall\n\t"
               : 
               : [pidMes] "r" (pidMes),
                 [pidMesLen] "r" (pidMesLen),
                 [pidS] "r" (pidS),
                 [pidSlen] "r" (pidSlen),
                 [newLine] "r" (newLineBuf)
               :"rax",
                "rdi",
                "rsi",
                "rdx",
                "memory"
           );
           
           pid_t tid;
           const char *tidS = "\e[1;36m\n[TID] : ";
           size_t tidSLen = strlen(tidS);
           char tidF[32];
           __asm__ volatile
           (
               "mov $186, %%rax\n\t"
               "syscall\n\t"
               "mov %%eax, %[tid]"
               : [tid] "=r" (tid)
               : 
               : "rax"
           );
           snprintf(tidF,
               sizeof(tidF),
               "%d",
               tid);
           size_t tidFL = strlen(tidF) - 1;
           __asm__ volatile
           (
               "mov $1, %%rax\n\t"
               "mov $1, %%rdi\n\t"
               "mov %[tidMessage], %%rsi\n\t"
               "mov %[tidMessageLen], %%rdx\n\t"
               "syscall\n\t"
               "mov $1, %%rax\n\t"
               "mov $1, %%rdi\n\t"
               "mov %[tidsn], %%rsi\n\t"
               "mov %[tidsnLen], %%rdx\n\t"
               "syscall\n\t"
               "mov $1, %%rax\n\t"
               "mov $1, %%rdi\n\t"
               "mov %[newLine], %%rsi\n\t"
               "mov $1, %%rdx\n\t"
               "syscall\n\t"
               :
               : [tidMessage] "r" (tidS),
                 [tidMessageLen] "r" (tidSLen),
                 [tidsn]  "r" (tidF),
                 [tidsnLen] "r" (tidFL),
                 [newLine] "r" (newLineBuf)
               : "rax",
                 "rdi",
                 "rsi",
                 "rdx",
                 "memory"
           );
           unsigned  cpu,node;
           if (syscall(SYS_getcpu,
                   &cpu,
                   &node,
                   NULL) == 0)
           {
               printf("\e[1;34m\n[RUNNING CPU] :  %u\n", 
                   cpu);
               printf("\e[1;34m[NUMA NODE]  : %u\n", 
                   node);
           }
           else 
           {
               perror("\e[1;31m[-] SYSCALL SYS_getcpu Faild Call !\n");
               exit(1);
           }
           int showInfo = 0;
          
           printf("\e[1;34m[release]  : %s\n", 
               obJ.release);
           printf("\e[1;34m[version]  : %s\n", 
               obJ.version);
           printf("\e[1;34m[OS] :  %s\n", 
               obJ.machine);
           uint64_t  rax,
               rbx,
               rcx, 
               rdx,
               rsp,
               rbp, 
               rip, 
               rflags;
           uint64_t stack[16];
           __asm__ __volatile__ 
           (
               "mov %%rax, %0\n\t"
               "mov %%rbx, %1\n\t"
               "mov %%rcx, %2\n\t"
               "mov %%rdx, %3\n\t"
               "mov %%rsp, %4\n\t"
               "mov %%rbp, %5\n\t"
               "pushfq\n\tpop %6\n\t"
               "lea (%%rip), %7\n\t"
               : "=r"(rax), 
                 "=r"(rbx), 
                 "=r"(rcx), 
                 "=r"(rdx),
                 "=r"(rsp), 
                 "=r"(rbp), 
                 "=r"(rflags), 
                 "=r"(rip)
               :
               : "memory"
           );
           FILE *file = fopen("/proc/self/maps", "r");
           if (!file) 
           {
               perror("[-] Error OPEN FILE\n");
               __asm__ volatile
               (
                   "mov $60, %%rax\n\t"
                   "xor %%rdi, %%rdi\n\t"
                   "syscall\n\t"
                   :
                   :
                   :"rax",
                    "rdi"
               );
           }
       
           char line[256];
           unsigned long stack_start = 0, stack_end = 0;
           unsigned long heap_start = 0, heap_end = 0;
           int found_stack = 0, found_heap = 0;
           
           while (fgets(line,
                   sizeof(line),
                   file))
           {
               if (strstr(line,"[stack]") != NULL)
               {
                   sscanf(line,
                       "%lx-%lx",
                       &stack_start,
                       &stack_end);
                   found_stack = 1;
               }
               else if (strstr(line, "[heap]") != NULL)
               {
                   sscanf(line, 
                       "%lx-%lx", 
                       &heap_start, 
                       &heap_end);
                   found_heap = 1;
               }
               if (found_stack && found_heap)
                   break;  
           }
           fclose(file);
       
           if (found_stack)
           {
               printf("\e[1;34m[+] Stack Range: %lx - %lx\n",
                   stack_start,
                   stack_end);
           }
           else
           {
               printf("\e[1;31m[-] Stack not found\n");
           }
       
           if (found_heap)
           {
               printf("\e[1;34m[+] Heap Range: %lx - %lx\n",
                   heap_start,
                   heap_end);
           }
           else
           {
               printf("\e[1;31m[-] Heap not found\n");
           }
           memset(line, 0,sizeof(line));
           unsigned long pageS = getauxval(AT_PAGESZ);
           unsigned long hr = getauxval(AT_HWCAP);
           unsigned long base = getauxval(AT_BASE);
           unsigned long uid = getauxval(AT_UID);
           unsigned long euid = getauxval(AT_EUID);
           unsigned long gid = getauxval(AT_GID);
           unsigned long egid = getauxval(AT_EGID);
           unsigned long clk = getauxval(AT_CLKTCK);
           char *execfn = (char *)getauxval(AT_EXECFN);
           if (pageS == 0 || hr == 0 || base == 0)
           {
               printf("\e[1;31m[-] Error Get Info !!\n");
               printf("\e[1;31m[-] getauxval() Return Value is 0, Exit...\n");
               __asm__ volatile
               (
                   "mov $60, %%rax\n\t"
                   "xor %%rdi, %%rdi\n\t"
                   "syscall\n\t"
                   :
                   :
                   : "rax", "rdi"
               );
           }
       
           printf("\e[1;34m[+] Page size: %lu bytes\n",
               pageS);
           printf("\e[1;34m[+] Hardware capabilities: 0x%lx\n",
               hr);
           printf("\e[1;34m[+] Base address of program interpreter: 0x%lx\n",
               base);
           printf("\e[1;34m[+] UID : %lu, EUID: %lu\n",
               uid, euid);
           printf("\e[1;34m[+] GID : %lu, EGID: %lu\n",
               gid, 
               egid);
           printf("\e[1;34m[+] Clock ticks per second: %lu\n",
               clk);
           if (execfn) 
           {
               printf("\e[1;33m[+] Executable filename: %s\n",
                   execfn);
           }
           printf("\e[1;37m--------------------------------------------------\n");
           printf("\e[1;35m[+] INFO CPUID : \n");
           uint32_t eax,
               ebx,
               ecx,
               edx;
           uint32_t leaf = 0; 
           __asm__ volatile 
           (
               "cpuid"
               : "=a" (eax),
                 "=b" (ebx),
                 "=c" (ecx),
                 "=d" (edx)
               : "a" (leaf)
           );
           char vendor[13]; 
           memcpy(&vendor[0],
               &ebx,
               4);
           memcpy(&vendor[4],
               &edx,
               4);
           memcpy(&vendor[8],
               &ecx,
               4);    
           vendor[12] = '\0';
           printf("\e[1;34m[+] Vendore String : %s\n",
               vendor);
            __asm__ volatile 
            (
               "cpuid"
               : "=a" (eax),
                 "=b" (ebx),
                 "=c" (ecx),
                 "=d" (edx)
               : "a" (1)
           );
           uint8_t steppingId = eax & 0xF;
           uint8_t model = (eax >> 4) & 0xF;
           uint8_t familyId = (eax >> 8) & 0xF;
           uint8_t processorType = (eax >> 12) & 0x3;
           uint8_t extendedModel = (eax >> 16) & 0xF;
           uint8_t extendedFamily = (eax >> 20) & 0xFF; 
           if (familyId == 0xF)
           {
               familyId += extendedFamily;
           }
           if (familyId == 0x6 || familyId == 0xF)
           {
               model += (extendedModel << 4);
           }
           printf("\e[1;34m[+] Family: %u\n",
               familyId);
           printf("\e[1;34m[+] Model: %u\n",
               model);
           printf("\e[1;34m[+] Stepping: %u\n",
               steppingId);
           printf("\e[1;34m[+] Processor Type: %u\n",
               processorType);
           eax = 0x80000006;
           __asm__ volatile
           (
               "cpuid"
               : "=a"(eax),
                 "=b"(ebx),
                 "=c"(ecx),
                 "=d"(edx)
               : "a"(eax)
           );
       
           uint8_t lineSize      =  ecx        & 0xFF;      
           uint8_t assoc_code    = (ecx >> 12) & 0x0F;      
           uint16_t cacheSizeKB  = (ecx >> 16) & 0xFFFF;    
       
           printf("\e[1;35m[+] Information L2 Cache : \n");
           printf("\e[1;34m-> Line Size in Bytes : %u\n",lineSize);
           printf("\e[1;34m-> L2 Cache Associativity : 0x%X\n",assoc_code);
           printf("\e[1;34m-> L2 Cache Descrideb: %u\n",cacheSizeKB);
           switch (assoc_code) 
           {
               case 0x00:
                   printf("\e[1;34m-> L2 Cache Associativity: Disabled\n");
                   break;
               case 0x01:
                   printf("\e[1;34m-> L2 Cache Associativity: Direct Mapped\n");
                   break;
               case 0x02:
                   printf("\e[1;34m-> L2 Cache Associativity: 2-Way\n");
                   break;
               case 0x04:
                   printf("\e[1;34m-> L2 Cache Associativity: 4-Way\n");
                   break;
               case 0x06:
                   printf("\e[1;34m-> L2 Cache Associativity: 8-Way\n");
                   break;
               case 0x08:
                   printf("\e[1;34m-> L2 Cache Associativity: 16-Way\n");
                   break;
               case 0x0F:
                   printf("\e[1;34m-> L2 Cache Associativity: Fully Associative\n");
                   break;
               default:
                   printf("\e[1;34m-> L2 Cache Associativity: Unknown (0x%X)\n", assoc_code);
                   break;
           }
           printf("\e[1;35m\e[1;34m[+] Extended Topology : \n");
           uint32_t level = 0;
            uint32_t maxBasic;
           __asm__ volatile (
               "cpuid"
               : "=a"(maxBasic),
                 "=b"(ebx),
                 "=c"(ecx), 
                 "=d"(edx)
               : "a"(0)
           );
       
           printf("\e[1;34m[*] Max basic CPUID leaf   : 0x%X\n",
               maxBasic);
       
           if (maxBasic <  0x0B) 
           {
               printf("\e[1;31m[-] Extended Topology (leaf 0x0B) not supported on this CPU.\n");
           } 
           else 
           {
               printf("\e[1;34m[+] Extended Topology:\n");
               uint32_t level = 0;
               while (1) 
               {
                   eax = 0x0B;
                   ecx = level;
                   __asm__ volatile (
                       "cpuid"
                       : "=a"(eax),
                         "=b"(ebx),
                         "=c"(ecx),
                         "=d"(edx)
                       : "a"(eax),
                         "c"(ecx)
                   );
       
                   uint32_t level_type = (ecx >> 8) & 0xFF;
                   uint32_t level_number = ecx & 0xFF;
       
                   if (level_type == 0)
                   {
                       break;
                   }
       
                   printf("\e[1;34m-> Level %u: ",
                       level_number);
                   if (level_type == 1)
                       printf("\e[1;34m[+] SMT\n");
                   else if (level_type == 2)
                       printf("\e[1;34m[+] Core\n");
                   else
                       printf("\e[1;31m[-] Unknown (type %u)",
                           level_type);
       
                   printf("\e[1;34m-> Logical Processors: %u",
                       ebx);
                   printf("\e[1;34m-> Shift Right: %u",
                       eax);
                   printf("\e[1;34m-> x2APIC ID: %u\n",
                       edx);
       
                   level++;
               }
           }
           uint32_t maxExtended;
           char brand[49] = { 0 };
       
          
           __asm__ volatile
           (
               "cpuid"
               : "=a"(maxExtended),
                 "=b"(ebx),
                 "=c"(ecx),
                 "=d"(edx)
               : "a"(0x80000000)
           );
       
           if (maxExtended >= 0x80000004)
           {
               for (uint32_t i = 0; i < 3; i++)
               {
                   __asm__ volatile
                   (
                       "cpuid"
                       : "=a"(eax),
                         "=b"(ebx),
                         "=c"(ecx),
                         "=d"(edx)
                       : "a"(0x80000002 + i)
                   );
                   memcpy(brand + i * 16 + 0,
                       &eax,
                       4);
                   memcpy(brand + i * 16 + 4,
                       &ebx,
                       4);
                   memcpy(brand + i * 16 + 8,
                       &ecx,
                       4);
                   memcpy(brand + i * 16 + 12, 
                       &edx,
                       4);
               }
               printf("[+] Processor Brand String: %s\n",
                   brand);
           }
           else 
           {
               printf("[-] Processor Brand String not supported on this CPU.\n");
           }
           printf("\e[1;37m[+] Value YMM : ------------------------------------\n");
           eax = 1;
           __asm__ volatile
           (
               "cpuid"
               : "=a"(eax), "=b"(ebx), "=c"(ecx), "=d"(edx)
               : "a"(eax)
           );
       
           if (ecx & (1 << 28)) 
           {
               printf("\e[1;34m[+] AVX Supported\n");
           }
           else 
           {
               printf("\e[1;31m[-] AVX Not Supported\n");
           }
           
           int32_t  ymmResult[8];
           __m256i ymm1 = _mm256_set_epi32(8,
                   7,
                   6,
                   5,
                   4,
                   3,
                   2,
                   1);
           __m256i ymm2 = _mm256_set_epi32(8,
                   7,
                   6,
                   5,
                   4,
                   3,
                   2,
                   1);
           __m256i  ymm0 = _mm256_cmpeq_epi32(ymm1,
                   ymm2); 
           _mm256_storeu_si256((__m256i *)ymmResult,
                   ymm0);   
           printf("\e[1;33m[+] YMM Result:\n");
           for (int i = 0; i < 8; i++) 
           {
               printf("\e[1;34m[+] Element %d: 0x%X\n",
                       i,
                       ymmResult[i]);
               if (ymmResult[i] == 0xFFFFFFFF)
               {
                   printf("\e[1;36m-> Element %d : There is a value match\n",
                       i);
               }
               else 
               {
                   printf("\e[1;31m-> Element %d : Not value match !\n",
                       i);
               }
           }
          printf("\e[1;37m-----------------------------------------------------\n");
           for (int i = 0; i < 18; i++)
           {
               stack[i] = *((uint64_t *)(rsp + i * 8));
           }
           printf("\e[1;35m\n=============================================== [Value Regester] ===============================================\n");
           printf("\e[1;37m+----------+-------------------------+\n");
           printf("\e[1;37m| Register |          Value          |\n");
           printf("\e[1;37m+----------+-------------------------+\n");
           printf("\e[1;37m| %-8s | 0x%016lx      |\n",
               "RAX",
               rax);
           printf("\e[1;37m| %-8s | 0x%016lx      |\n",
               "RBX",
               rbx);
           printf("\e[1;37m| %-8s | 0x%016lx      |\n",
               "RCX",
               rcx);
           printf("\e[1;37m| %-8s | 0x%016lx      |\n", 
               "RDX",
               rdx);
           printf("\e[1;37m| %-8s | 0x%016lx      |\n", "RSP",
               rsp);
           printf("\e[1;37m| %-8s | 0x%016lx      |\n",
               "RBP",
               rbp);
           printf("\e[1;37m| %-8s | 0x%016lx      |\n",
               "RIP" ,
               rip);
           printf("\e[1;37m| %-8s | 0x%016lx      |\n", 
               "FLAGS",
               rflags);
           printf("\e[1;37m+----------+-------------------------+\n");
           printf("================================ [Value Register (Binary)] ================================\n");
           printf("-----------+------------------------------------------------------------------------------+\n");
           printf("\e[1;37m| %-8s | %064b \t\t  |\n", "RAX",
               rax);
           printf("\e[1;37m| %-8s | %064b \t\t  |\n", "RBX",
               rbx);
           printf("\e[1;37m| %-8s | %064b \t\t  |\n", "RCX",
               rcx);
           printf("\e[1;37m| %-8s | %064b \t\t  |\n", "RDX",
               rdx);
           printf("\e[1;37m| %-8s | %064b \t\t  |\n", "RSP",
               rsp);
           printf("\e[1;37m| %-8s | %064b \t\t  |\n", "RBP",
               rbp);
           printf("\e[1;37m| %-8s | %064b \t\t  |\n", "RIP",
               rip);
           printf("\e[1;37m| %-8s | %064b \t\t  |\n", "FLAGS",
               rflags);
           printf("-----------+------------------------------------------------------------------------------+\n");
           printf("\e[1;35m[Flag cases]-----------------------------------------------------------------------\n");
           if (rflags & (1 << 0))
           {
                printf("\e[1;36m-> Carry Flag (CF) is set\n");
           }
           else
           {
               printf("\e[1;31m-> Carry Flag (CF) is clear\n");
           }
           if (rflags & (1  << 2))
           {
               printf("\e[1;36m-> Parity Flag (PF) is set\n");
           }
           else
           {
               printf("\e[1;31m-> Parity Flag (PF) is clear\n");
           }
           if (rflags & (1  << 6))
           {
               printf("\e[1;36m-> Zero Flag (ZF) is set\n");
           }
           else
           {
               printf("\e[1;31m-> Zero Flag (ZF) is clear\n");
           }
       
           if (rflags & (1  << 7))
           {
               printf("\e[1;36m-> Sign Flag (SF) is set\n");
           }
           else
           {
               printf("\e[1;31m-> Sign Flag (SF) is clear\n");
           }
           if (rflags & (1  << 8))
           {
               printf("\e[1;36m-> Trap Flag (TF) is set\n");
           }
           else
           {
               printf("\e[1;31m-> Trap Flag (TF) is clear\n");
           }
           if (rflags & (1  << 11))
           {
               printf("\e[1;36m-> Overflow Flag (OF) is set\n");
           }
           else
           {
               printf("\e[1;31m-> Overflow Flag (OF) is clear\n");
           }
       
           printf("\e[1;36m\n--------------------------------------------------- [Stack Snapshot] ---------------------------------------------------\n");
           fflush(stdout);
           printf("\e[1;37m"); 
           printf("+----------------+-------------------+\n");
           printf("|   Offset       |       Value       |\n");
           printf("+----------------+-------------------+\n");
           for (int i = 0; i < 16; ++i) 
           {
               char offset[16];
               snprintf(offset, 
                   sizeof(offset),
                   "RSP+%-3d",
                   i * 8);
               printf("| %-14s | 0x%016lx|\n",
                   offset,
                   stack[i]);
           }
           printf("+----------------+-------------------+\n");
           printf("\e[0m"); 
           float xmm0Val[4],xmm1Val[4],
               xmm2Val[4], xmm3Val[4];
           float xmm4Val[4], xmm5Val[4],
               xmm6Val[4], xmm7Val[4],
               xmm8Val[4], xmm9Val[4],
               xmm10Val[4],xmm11Val[4],
               xmm12Val[4], xmm13Val[4],
               xmm14Val[4], xmm15Val[4];
           float iniValue0[4]  = {  1.1f,  2.2f,  3.3f,  4.4f};  
           float iniValue1[4]  = {  5.5f,  6.6f,  7.7f,  8.8f};  
           float iniValue2[4]  = {  9.9f, 10.1f, 11.1f, 12.1f};  
           float iniValue3[4]  = { 13.3f, 14.4f, 15.5f, 16.6f};  
           float iniValue4[4]  = { 17.7f, 18.8f, 19.9f, 20.0f};  
           float iniValue5[4]  = { 21.1f, 22.2f, 23.3f, 24.4f};  
           float iniValue6[4]  = { 25.5f, 26.6f, 27.7f, 28.8f};  
           float iniValue7[4]  = { 29.9f, 31.0f, 32.1f, 33.2f}; 
           float iniValue8[4]  = { 34.3f, 35.4f, 36.5f, 37.6f};  
           float iniValue9[4]  = { 38.7f, 39.8f, 40.9f, 42.0f};  
           float iniValue10[4] = { 43.1f, 44.2f, 45.3f, 46.4f};  
           float iniValue11[4] = { 47.5f, 48.6f, 49.7f, 50.8f};  
           float iniValue12[4] = { 51.9f, 53.0f, 54.1f, 55.2f};  
           float iniValue13[4] = { 56.3f, 57.4f, 58.5f, 59.6f};  
           float iniValue14[4] = { 60.7f, 61.8f, 62.9f, 64.0f};  
           float iniValue15[4] = { 65.1f, 66.2f, 67.3f, 68.4f};  
       
           __asm__ volatile 
           (
               "movaps %8, %%xmm0\n\t"
               "movaps %%xmm0, %0\n\t"
               "movaps %9, %%xmm1\n\t"
               "movaps %%xmm1, %1\n\t"
               "movaps %10, %%xmm2\n\t"
               "movaps %%xmm2, %2\n\t"
               "movaps %11, %%xmm3\n\t"
               "movaps %%xmm3, %3\n\t"
               "movaps %12, %%xmm4\n\t"
               "movaps %%xmm4, %4\n\t"
               "movaps %13, %%xmm5\n\t"
               "movaps %%xmm5, %5\n\t"
               "movaps %14, %%xmm6\n\t"
               "movaps %%xmm6, %6\n\t"
               "movaps %15, %%xmm7\n\t"
               "movaps %%xmm7, %7\n\t"
               : "=m"(xmm0Val),
                 "=m"(xmm1Val), 
                 "=m"(xmm2Val), 
                 "=m"(xmm3Val),
                 "=m"(xmm4Val), 
                 "=m"(xmm5Val), 
                 "=m"(xmm6Val), 
                 "=m"(xmm7Val)
               : "m"(iniValue0), 
                 "m"(iniValue1),
                 "m"(iniValue2),
                 "m"(iniValue3),
                 "m"(iniValue4),
                 "m"(iniValue5),
                 "m"(iniValue6),
                 "m"(iniValue7)
               : "xmm0",
                 "xmm1",
                 "xmm2",
                 "xmm3",
                 "xmm4",
                 "xmm5",
                 "xmm6",
                 "xmm7"
           );
       
           __asm__ volatile 
           (
               "movaps %8, %%xmm8\n\t"
               "movaps %%xmm8, %0\n\t"
               "movaps %9, %%xmm9\n\t"
               "movaps %%xmm9, %1\n\t"
               "movaps %10, %%xmm10\n\t"
               "movaps %%xmm10, %2\n\t"
               "movaps %11, %%xmm11\n\t"
               "movaps %%xmm11, %3\n\t"
               "movaps %12, %%xmm12\n\t"
               "movaps %%xmm12, %4\n\t"
               "movaps %13, %%xmm13\n\t"
               "movaps %%xmm13, %5\n\t"
               "movaps %14, %%xmm14\n\t"
               "movaps %%xmm14, %6\n\t"
               "movaps %15, %%xmm15\n\t"
               "movaps %%xmm15, %7\n\t"
               : "=m"(xmm8Val),
                 "=m"(xmm9Val),
                 "=m"(xmm10Val),
                 "=m"(xmm11Val),
                 "=m"(xmm12Val),
                 "=m"(xmm13Val),
                 "=m"(xmm14Val),
                 "=m"(xmm15Val)
               : "m"(iniValue8),
                 "m"(iniValue9),
                 "m"(iniValue10),
                 "m"(iniValue11),
                 "m"(iniValue12),
                 "m"(iniValue13),
                 "m"(iniValue14),
                 "m"(iniValue15)
               : "xmm8",
                 "xmm9",
                 "xmm10",
                 "xmm11",
                 "xmm12",
                 "xmm13", 
                 "xmm14",
                 "xmm15"
           );
           printf("[+] XMM Value (0-15)\n");
           printf("[XMM0] : %f %f %f %f\n",
               xmm0Val[0],
               xmm0Val[1],
               xmm0Val[2],
               xmm0Val[3]);
           printf("[XMM1] : %f %f %f %f\n",
               xmm1Val[0],
               xmm1Val[1],
               xmm1Val[2],
               xmm1Val[3]);
           printf("[XMM2] : %f %f %f %f\n",
               xmm2Val[0],
               xmm2Val[1],
               xmm2Val[2],
               xmm2Val[3]);
           printf("[XMM3] : %f %f %f %f\n",
               xmm3Val[0],
               xmm3Val[1],
               xmm3Val[2],
               xmm3Val[3]);
           printf("[XMM4] : %f %f %f %f\n",
               xmm4Val[0],
               xmm4Val[1],
               xmm4Val[2], 
               xmm4Val[3]);
           printf("[XMM5] : %f %f %f %f\n",
               xmm5Val[0],
               xmm5Val[1],
               xmm5Val[2],
               xmm5Val[3]);
           printf("[XMM6] : %f %f %f %f\n",
               xmm6Val[0],
               xmm6Val[1],
               xmm6Val[2],
               xmm6Val[3]); 
           printf("[XMM7] : %f %f %f %f\n",
               xmm7Val[0],
               xmm7Val[1],
               xmm7Val[2], 
               xmm7Val[3]);
           printf("[XMM8] : %f %f %f %f\n",
               xmm8Val[0],
               xmm8Val[1],
               xmm8Val[2],
               xmm8Val[3]);
           printf("[XMM9] : %f %f %f %f\n",
               xmm9Val[0],
               xmm9Val[1],
               xmm9Val[2],
               xmm9Val[3]);
           printf("[XMM10] : %f %f %f %f\n",
               xmm10Val[0],
               xmm10Val[1],
               xmm10Val[2],
               xmm10Val[3]);
           printf("[XMM11] : %f %f %f %f\n",
               xmm11Val[0],
               xmm11Val[1],
               xmm11Val[2],
               xmm11Val[3]);     
           printf("[XMM12] : %f %f %f %f\n",
               xmm12Val[0],
               xmm12Val[1],
               xmm12Val[2],
               xmm12Val[3]);   
           printf("[XMM13] : %f %f %f %f\n",
               xmm13Val[0],
               xmm13Val[1],
               xmm13Val[2],
               xmm13Val[3]);   
           printf("[XMM14] : %f %f %f %f\n",
               xmm14Val[0],
               xmm14Val[1],
               xmm14Val[2],
               xmm14Val[3]);      
          printf("[XMM15] : %f %f %f %f\n",
               xmm15Val[0],
               xmm15Val[1],
               xmm15Val[2],
               xmm15Val[3]);   
           printf("\e[1;35m------------------------------- [Segment Register] -------------------------------\n");
           
          uint16_t csV, dsV, ssV, esV, fsV, gsV;
           __asm__ volatile 
           (
               "mov %%cs, %%ax\n\t"
               "mov %%ax, %[csValue]\n\t"
               "mov %%ds, %%ax\n\t"
               "mov %%ax, %[dsValue]\n\t"
               "mov %%ss, %%ax\n\t"
               "mov %%ax, %[ssValue]\n\t"
               "mov %%es, %%ax\n\t"
               "mov %%ax, %[esValue]\n\t"
               "mov %%fs, %%ax\n\t"
               "mov %%ax, %[fsValue]\n\t"
               "mov %%gs, %%ax\n\t"
               "mov %%ax, %[gsValue]\n\t"
               : [csValue] "=m" (csV),
                 [dsValue] "=m" (dsV),
                 [ssValue] "=m" (ssV),
                 [esValue] "=m" (esV),
                 [fsValue] "=m" (fsV),
                 [gsValue] "=m" (gsV)
               :
               : "ax"
           );
       
           printf("\e[1;34m[CS] : 0x%04x\e[0m  -> Code Segment Register, contains the segment selector for code.\n",
               csV);
           printf("\e[1;34m[DS] : 0x%04x\e[0m  -> Data Segment Register, used to access general data.\n",
               dsV);
           printf("\e[1;34m[SS] : 0x%04x\e[0m  -> Stack Segment Register, dedicated to the stack.\n",
               ssV);
           printf("\e[1;34m[ES] : 0x%04x\e[0m  -> Extra Segment Register, used for additional purposes.\n",
               esV);
           printf("\e[1;34m[FS] : 0x%04x\e[0m  -> FS Segment Register, often used for thread-specific data.\n",
               fsV);
           printf("\e[1;34m[GS] : 0x%04x\e[0m  -> GS Segment Register, similar to FS, for special purposes.\n",
               gsV);
           
       }
       
       int main(int argc,
           const char **argv)
       {
           printf(
           "\e[1;31m"
           "\t\t\t\t\t\t\t┳┓          ┏┓       \n"     
           "\t\t\t\t\t\t\t┣┫┏┓┏┓┏┓┏┓┏┓┗┓┏┓┏┓┏┓ \n"
           "\t\t\t\t\t\t\t┛┗┗ ┗┻┣┛┗ ┛ ┗┛┛┗┗┻┣┛ \n"
           "    \t\t\t\t\t\t\t      ┛           ┛  \n"
           "\e[1;31m\t\t\t\t\t\t\t    [Byte Reaper]\n" 
           "\t\t\t\t\t\t       [Inline Assembly Debugging]\n"
           );
           printf("\e[1;31m\n-------------------------------------------------------------------------------------------------------------------------------------\n");
           reaperSnap("[+] Debug Start...\n");
           __asm__ volatile
           (
               "nop\n\t"
           );
           reaperSnap("[+] After assembly block");
           printf("\e[1;31m\n-------------------------------------------------------------------------------------------------------------------------------------\n");
           printf("\e[1;37m We meet again...\n");
           return 0;
       
       }
        
Download

7 - References :

  • CPUID (AVX,AVX2,TSX,RTM...) : link